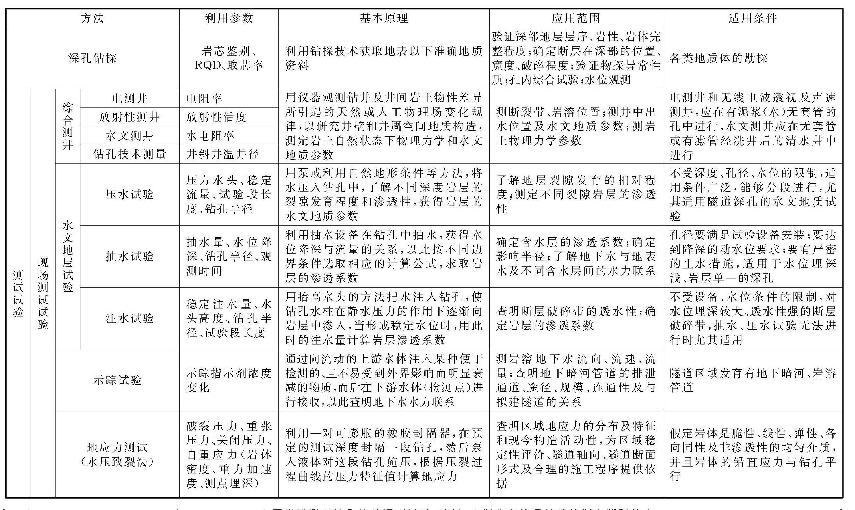
深埋復雜巖溶隧道必須開展多階段、多方法的綜合工程地質勘察工作,并結合各種勘察方法的應用條件和特點進行合理組合,最終查明隧道區的工程地質及巖溶水文地質條件,各勘察方法的適用條件及使用范圍總結如下(表3-28):
(1)地質調繪是隧道地質勘察工作的基礎,對于復雜巖溶隧道,需按水文地質單元進行1∶10 000~1∶50 000大面積水文地質調查。通過調查可確定隧道地形地貌、地層巖性、巖溶含水介質的特征及空間展布規律、巖溶含水系統的邊界條件及補給、徑流、排泄條件以及地下水動態特征等。
(2)不同的物探方法和手段的適用條件和使用范圍不同。
1)直流電測深適用于相對平緩的山間谷地中淺埋巖溶的勘察。
2)高密度電法適用于埋深較淺、溶蝕規模較大的隧道勘探,或查找斷層構造及裂隙破碎帶。
3)充電法主要用于測定淺埋巖溶管道的分布及地下水流向等特定的地質問題。
4)通過對大地電磁方法噪聲干擾處理、靜態效益處理,在地形校正的基礎上,采用不同的大地電磁物探方法相互補充、驗證,綜合探查復雜巖溶隧道地層結構、地質構造、巖溶水異常地段,高頻大地電磁探查效果較好。
(3)深孔鉆探工作需在工程地質調繪及物探工作的基礎上進行,深孔應布置在斷層帶、可溶巖與非可溶巖接觸、大型物探異常、地層層序復雜的部位,鉆孔深孔應至隧底以下5~10m,同時,應考慮綜合利用和孔內綜合測試。
表3-28宜萬鐵路巖溶隧道勘察方法適用條件及使用范圍匯總表

續表3-28

續表3-28

(4)進行勘察及施工階段降雨量及地下水水量、水壓的長期觀測,對預測隧道涌水量、防范隧道施工風險、隧道結構設計具有重要意義。
(5)在地質調繪、物探、深孔鉆孔及孔內測試試驗及地下水長期觀測的基礎上,進行隧道圍巖分級,確定隧道所處構造部位、斷層及影響帶寬度、導水性,分析巖溶發育規律、巖溶水的補給—徑流—排泄條件、暗河或巖溶管道與隧道關系、預測隧道涌水量、確定洞身部位可能發生突水突泥災害的段落等工程地質及水文地質條件。
免責聲明:本網站所刊載信息,不代表本站觀點。所轉載內容之原創性、真實性、完整性、及時性本站不作任何保證或承諾,請讀者僅作參考并自行核實。










































